| Dokumentets dato: | 17-12-2019 |
| Offentliggjort: | 12-02-2020 |
| SKM-nr: | SKM2020.69.SR |
| Journalnr.: | 19-0530234 |
| Referencer.: | Lovbekendtgørelse Selskabsskatteloven |
| Dokumenttype: | Bindende svar |
H Corporation, var det ultimative moderselskab i H-koncernen og var børsnoteret i USA. Koncernen omfattede 4 danske selskaber, der indirekte var 100 % ejet af H Corporation via en række amerikanske og hollandske selskaber. Koncernen ønskedes forenklet ved at gennemføre en fusion af 3 hollandske selskaber beliggende mellem de danske selskaber og det børsnoterede ultimative moderselskab. Efter de hollandske regler skete det ved to særskilte fusioner.
Tre af de danske selskaber, H1 ApS, H2 ApS og H3 ApS, havde underskud. Det ønskedes bekræftet, at de påtænkte fusioner ikke udløste underskudsbegrænsning ifølge selskabsskattelovens § 12 D, stk. 1, for de underskudsgivende danske selskaber, da transparensreglen i selskabsskatte-lovens § 12 D, stk. 5, jf. stk. 6, 5. pkt., medfører, at ejerkredsen ikke anses for ændret som følge af fusionerne.
Transparensreglen medfører, at der ved vurderingen af, om der er sket ejerskifte med mere end 50
% af selskabskapitalen i datterselskabet ses igennem selskaber, der ejer mere end 25 % af selskabskapitalen eller stemmerne. Transparensreglen finder også anvendelse på et ikke børsnoteret moderselskab, der har hjemsted i en stat, som Danmark har en dobbeltbeskatningsoverenskomst med. Transparensreglen medførte således, at H Corporation ansås som kapitalejer i de danske selskaber både før og efter de påtænkte fusioner.
Skatterådet bekræftede, at der ikke ved de påtænkte fusioner, skete et ejerskifte med mere end 50 %, og at der derfor heller ikke skete underskudsbegrænsning efter selskabsskattelovens § 12 D, stk. 1.
Spørgsmål
Svar
Beskrivelse af de faktiske forhold
H-koncernen er globalt førende inden for X-teknologi. Koncernens moderselskab, H Corporation, blev stiftet i 19XX og har været børsnoteret i USA siden 19XX.
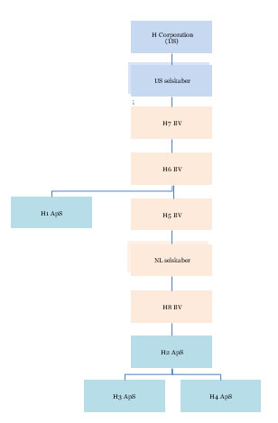
H-koncernen omfatter fire danske selskaber, der indirekte er ejet 100% af H Corporation via en række amerikanske og hollandske selskaber. H1 ApS ligger i en ejerstreng for sig selv og var tidligere holdingselskab for en række af koncernens datterselskaber. H2 ApS ejer 100 % af de to øvrige danske selskaber, H3 ApS og H4 ApS.
En forenklet koncernstruktur pr. 20XX er vist nedenfor.
Rådgiver har bekræftet, at alle selskaber, der ligger over de hollandske selskaber i strukturen er selskaber hjemmehørende i USA.
De danske selskaber har skattemæssige underskud til fremførsel, der stammer fra perioden 20xx-20xx. Pr. 31.12.20xx udgør de skattemæssige underskud totalt xxx mio. kr. fordelt på følgende selskaber:
Rådgiver har oplyst, at det kan lægges til grund, at H Corporation har været det ultimative moderselskab for de danske og de hollandske selskaber siden begyndelsen af underskudsåret.
Den påtænkte disposition
H koncernen ønsker at simplificere koncernstrukturen ved at gennemføre en fusion af de hollandske holdingselskaber H5 BV, H6 BV og H7 BV beliggende mellem de danske selskaber og det børsnoterede ultimative moderselskab H Corporation. Efter de hollandske regler sker det som to særskilte fusioner.
Ved den første fusion påtænkes H5 BV og H6 BV fusioneret med sidstnævnte som det fortsættende selskab. Denne fusion medfører en indirekte overdragelse af H2 ApS og dermed også det underliggende datterselskab H3 ApS.
Ved den efterfølgende fusion påtænkes H6 BV og H7 BV fusioneret med sidstnævnte som det fortsættende selskab. Det danske selskab H1 ApS er ejet 100 % af H6 BV, hvorfor der ved fusionen vil ske en direkte overdragelse af aktierne i H1 ApS fra H6 BV til H7 BV. Denne fusion medfører endvidere en indirekte overdragelse af H2 ApS og H3 ApS.
I forbindelse med de påtænkte dispositioner ønskes det bekræftet, at der ikke sker ejerskifte med mere end 50 % af aktiekapitalen i de danske selskaber, således at de skattemæssige underskud bevares uden begrænsning efter den koncerninterne omstrukturering.
Rådgiver har oplyst, at det ikke er vurderet, om de underskudsgivende selskaber H1 ApS, H2 ApS og H3 ApS er uden væsentlig økonomisk aktivitet. Der er dermed heller ikke taget stilling til konsekvensen for underskudanvendelsen efter selskabsskattelovens § 12 D, stk. 2, i tilfælde af, at ejerskiftereglerne finder anvendelse. Da spørgsmålene udelukkende vedrører, om der er sket ændring i ejerkredsen på 50%, finder rådgiver, at det er fyldestgørende med en henvisning til selskabsskattelovens § 12 D, stk. 1.
Spørgers opfattelse og begrundelse
Spørgsmål 1
Det er vores opfattelse, at de skattemæssige underskud i H1 ApS ikke begrænses efter selskabsskattelovens § 12 D som følge af de påtænkte fusioner, da transparensreglen i selskabsskattelovens § 12 D, stk. 5, jf. stk. 6, finder anvendelse i det konkrete tilfælde.
I henhold til ejerskiftereglen i selskabsskattelovens § 12 D, stk. 1, kan underskud ikke nedbringe den skattepligtige indkomst til et beløb mindre end selskabets positive nettokapitalindtægter i tilfælde, hvor mere end 50 % af aktiekapitalen i et selskab ved indkomstårets udløb ejes af andre aktionærer end ved begyndelsen af et tidligere indkomstår, hvori den skattepligtige indkomst udviste underskud. Dvs. hvis der sker ejerskifte med mere end 50 % af aktiekapitalen i perioden fra underskuddets opståen til udnyttelsen heraf, kan underskud alene modregnes i operationel indkomst.
Efter selskabsskattelovens § 12 D, stk. 5, gælder en transparensregel, som medfører, at hvis et underskudsselskab overdrages ved overdragelse af aktierne i et moderselskab, skal reglerne om underskudsbegrænsning i stk. 1 stadig finde anvendelse, såfremt moderselskabet ejer mere end 25 % af aktiekapitalen i datterselskabet, dvs. der ses igennem til moderselskabets aktionærer ved vurderingen af, om der er sket ejerskifte. Ifølge bestemmelsen gælder den kun danske selskaber, da selskabet skal være omfattet af selskabsskattelovens § 1, stk. 1, nr. 1, 2 eller 4 eller § 2, stk. 1, litra a. Transparensreglen i selskabsskattelovens § 12 D, stk. 5, har følgende ordlyd:
"Stk. 5. Hvis et selskab eller en forening omfattet af § 1, stk. 1, nr. 1, 2 eller 4 eller § 2, stk. 1, litra a, ejer 25 pct. eller derover (moderselskabet eller moderforeningen) af aktiekapitalen i et andet selskab (datterselskabet) eller af andele i en anden forening (datterforening), anses ikke moderskabet eller moderforeningen men aktionærerne i moderselskabet eller deltagerne i moderforeningen ved anvendelsen af stk. 1 og 2 for at eje aktierne i datterselskabet eller andelene i datterforeningen efter deres forholdsmæssige andel af moderselskabets aktiekapital eller af moderforeningens andel."
Formålet med indførelsen af transparensreglen var at sikre, at begrænsningen af retten til at fremføre underskud indtræder, såfremt et selskab med underskud overdrages ved overtagelse af aktierne i et moderselskab, jf. betænkning 1987-1988, L 102, bemærkninger til nr. 4. Bestemmelsen, som således skal hindre omgåelse ved indirekte overdragelse af et dansk datterselskab, giver samtidig mulighed for at foretage koncerninterne overdragelser i danske koncerner uden at udløse underskudsbegrænsning.
Ved lov nr. 399 af 22. maj 1996 blev transparensreglen udvidet til også at omfatte udenlandske selskaber, hvis aktier ikke er optaget til handel på et reguleret marked, som er hjemmehørende i DBO-lande eller EU-lande. Selskabsskattelovens § 12 D, stk. 6, 5. - 6. pkt. - oprindeligt indsat i ligningslovens § 15, stk. 10, 6. - 7.pkt. - har følgende ordlyd:
[Stk. 6, 5. pkt.] "Stk. 5 finder tilsvarende anvendelse for moderselskaber, hvis aktier ikke er optaget til handel på et reguleret marked, og moderforeninger, der har hjemsted i en stat, med hvilken Danmark har indgået en dobbeltbeskatningsoverenskomst, Grønland eller Færøerne eller i et land inden for Den Europæiske Union.
[Stk. 6, 6. pkt.] Det gælder dog kun, hvis ejerandele i datterselskabet mellem begyndelsen af underskudsåret og afslutningen af det indkomstår, hvori underskuddet ønskes fradraget, er overdraget til enten moderselskabet efter 5. pkt. eller et andet datterselskab, hvori moderselskabet i den nævnte periode ejer mindst 25 pct. af ejerandele. 5. og 6. pkt. finder tilsvarende anvendelse for foreninger."
Udvidelsen af transparensreglen i stk. 6 skyldes, at det var diskriminerende i forhold til dobbeltbeskatningsoverenskomster og EU-retten, at transparensreglen i stk. 5 alene fandt anvendelse på danske selskaber. På baggrund heraf blev stk. 6, 5. - 6. pkt. indført.
Der blev ved indførelsen henvist til betænkning 1995-1996.1.117, hvori det hedder:
"Det er efter ligningslovens § 15, stk. 10 [transparensreglen - nu selskabsskattelovens § 12 D, stk. 5], således kun her i landet hjemmehørende og indregistrerede moderselskaber, for hvilke der "ses igennem" til aktionærerne i moderselskabet ved afgørelsen af, hvem der efter ligningslovens § 15, stk. 7 [nu selskabsskattelovens § 12 D, stk. 1], skal anses for at være aktionærer i det danske selskab.
Der ses dermed ikke igennem til aktionærer i udenlandske ikke-børsnoterede moderselskaber og i øvrigt heller ikke til aktionærer i udenlandske børsnoterede moderselskaber.
Dette indebærer, at der i en udenlandsk ejet koncern i visse tilfælde skal ske underskudsbegrænsning i et dansk datterselskab, medens der i det tilfælde, hvor der er tale om en danskejet koncern, ikke skal ske underskudsbegrænsning. Der vil ske underskudsbegrænsning i følgende tilfælde: Et dansk datterselskab har et udenlandsk moderselskab som ejer, der igen ejes af et andet moderselskab ("topmoderselskab"). Hvis aktiekapitalen i det danske datterselskab overdrages til topmoderselskabet eller til et andet datterselskab ejet af topmoderselskabet, skal underskudsbegrænsningsreglerne finde anvendelse for det danske datterselskab. Datterselskabet anses i relation til underskudsbegrænsningsreglerne i ligningslovens § 15, stk. 7 [nu selskabsskattelovens § 12 D, stk. 1], for at have fået ændret ejerkredsen med mere end 50 pct. (her 100 pct.).
Hvis moderselskaberne i stedet er danske, ses der efter ligningslovens § 15, stk. 10 [nu selskabsskattelovens § 12 D, stk. 5], igennem til aktionærerne i disse. I den konkrete situation ville der kun ske underskudsbegrænsning i datterselskabet, hvis aktionærkredsen i dette danske topmoderselskab er ændret med mere end 50 pct. i den relevante periode.
Som altovervejende hovedregel indeholder Danmarks dobbeltbeskatningsoverenskomster en bestemmelse, der medfører, at et dansk selskab, der helt eller delvist er ejet af et udenlandsk selskab, ikke må behandles skattemæssigt mere byrdefuldt, end et danskejet selskab, ville blive behandlet i samme situation. Nugældende regler er næppe heller forenelige med EU-retten."
For at fjerne det diskriminerende element blev der fremsat forslag om lempelse for koncerner med udenlandske moderselskaber men kun i visse situationer (betingelsen i selskabsskattelovens § 12 D, stk. 6, 6. pkt.), jf. betænkning 1995-1996.1.117:
"Det forslås derfor, at reglerne i ligningslovens § 15, stk. 10, 1. pkt., - som udgangspunkt - skal finde tilsvarende anvendelse, når et ikke-børsnoteret selskab har hjemsted i en stat, med hvilken Danmark har indgået en dobbeltbeskatningsoverenskomst, Grønland eller Færøerne, eller i et land inden for den Europæiske Union. Det vil sige, at når et udenlandsk ikke-børsnoteret selskab ejer mere end 25 pct. af aktiekapitalen i et dansk selskab, skal det udenlandske selskabs aktionærer anses for at være ejere af det danske selskab ved afgørelsen, om det i denne forbindelse er sket et ejerskifte i selskabet på mere end 50 pct.
Efter ændringsforslaget skal dette dog kun gælde (rådgivers fremhævelse), såfremt ejerandelene i det danske datterselskab mellem begyndelsen af underskudsåret og afslutningen af det indkomstår, hvori datterselskabet ønsker at fratrække et fremført underskud, er overdraget til enten det moderselskab, hvis aktionærer der ses igennem til, eller et andet datterselskab, hvori moderselskabet direkte eller indirekte ejer mindst 25 pct. af ejerandelene."
Efter ordlyden af transparensreglen i selskabsskattelovens § 12 D, stk. 5, og forarbejderne hertil må det konstateres, at stk. 5 alene finder anvendelse på danske moderselskaber, og at stk. 6 er indsat som en særbestemmelse for udenlandske moderselskaber.
Ændringen ved lov nr. 399 af 22. maj 1996 var en lempelse af transparensreglen, som blev indsat med det formål, at en udenlandsk ejet koncern kan foretage visse koncerninterne overdragelser, uden at der skal ske underskudsbegrænsning i et underliggende dansk datterselskab. Efter ordlyden af bestemmelsen er anvendelsen af transparensreglen dog betinget af, 1) at ejerandele i datterselskabet "er overdraget", og 2) at der er tale om en koncernintern overdragelse til et selskab, der har været ejet af det ultimative moderselskab i perioden fra underskuddets opståen til udnyttelsen heraf.
Ordlyden af betingelsen om, at ejerandelene i datterselskabet "er overdraget", tyder på, at der skal være sket en direkte overdragelse af det danske datterselskab. I TfS 2000,434 tog Ligningsrådet stilling til, at transparensreglen kunne finde anvendelse i en situation, hvor der skete en indirekte overdragelse af et dansk datterselskab. I TfS 2000,434 blev det danske selskab A overdraget via aktierne i selskab B fra kommanditselskabet E til et andet datterselskab C, der efterfølgende fusionerede med selskab D. Ligningsrådet fandt, at der ikke var sket ejerskifte, da der som følge af transparensreglen skulle ses igennem til de ultimative aktionærer. Ligningsrådet kunne imidlertid have nået samme resultat med en begrundelse om, at transparensreglen ikke fandt anvendelse på det udenlandske moderselskab, da det danske selskab ikke var overdraget direkte. Det må derfor konkluderes, at betingelsen i stk. 6, 6. pkt. kan opfyldes både ved direkte og indirekte overdragelser.
I TfS 2000,434 udtalte Ligningsrådet, at betegnelsen "moderselskaber" i stk. 5 skal forstås som den ultimative aktionær, og at en ultimativ aktionær i sagens natur altid er enten en eller flere fysiske personer eller en eller flere selvejende institutioner. Afgørelsen fastslår således, at ejerskiftereglerne kun finder anvendelse, når der er tale om et reelt ejerskifte, også når der er tale om udenlandske moderselskaber.
Til støtte for, at ejerskiftereglerne alene finder anvendelse ved et reelt ejerskifte, anføres indførelsen af selskabsskattelovens § 12 D, stk. 6, sidste pkt. i 2006. Bestemmelsen sikrer, at der ikke sker underskudsbegrænsning som følge af, at 25 %-grænsen passeres, med mindre der reelt er sket et samlet ejerskifte på mere end 50 %. Bestemmelsen har følgende ordlyd:
"Hvis et moderselskab eller en moderforening mellem begyndelsen af underskudsåret og afslutningen af det indkomstår, hvori underskuddet ønskes fradraget, har nedbragt sin ejerandel til mindre end 25 pct. eller forhøjet sin ejerandel til 25 pct. eller derover, anvendes reglerne i stk. 5 ved afgørelsen af, om der er sket ejerskifte efter stk. 1 og 2."
Der fremgår imidlertid ikke klart, om sidste pkt. finder anvendelse for udenlandske moderselskaber, eller hvordan sammenspillet skal forstås med den eksplicitte betingelse, der gælder for udenlandske moderselskaber, om at ejerandele i datterselskabet skal være overdraget til enten moderselskabet eller et andet datterselskab, hvori moderselskabet mellem begyndelsen af underskudsåret og afslutningen af det ind-komstår, hvori underskuddet ønskes fradraget, ejer mindst 25 % af ejerandelene.
I TfS 2016, 458 fastslog Skatterådet, at reglerne om begrænsning af anvendelsen af skattemæssige underskud i selskabsskattelovens § 12 D, stk. 1, alene finder anvendelse, hvis der er tale om et reelt ejerskifte. Afgørelsen vedrører en danskejet koncern, men Skatterådet udtaler, at dette allerede var praksis før indførelsen af den nugældende selskabsskattelovs § 12 D, stk. 6, sidste pkt., jf. TfS 2000,434.
Ved vurderingen af, om der er sket ejerskifte med mere end 50 % af aktiekapitalen, er det således afgørende, hvorvidt der reelt er sket et ejerskifte i kredsen af de ultimative aktionærer og ikke blot et teknisk ejerskifte, f.eks. som følge af en koncernintern omstrukturering. Dette følger af transparensreglen i stk. 5 og stk. 6 sidste pkt. Baseret på retspraksis gælder dette både for danske og udenlandske moderselskaber uanset betingelsen i stk. 6, 6. pkt. for udenlandske moderselskaber.
I det konkrete tilfælde betyder anvendelsen af transparensreglen, at der ved vurderingen af, om der er sket ejerskifte med mere end 50 % af aktiekapitalen, kan ses igennem alle de mellemliggende holdingselskaber op til det ultimative moderselskab, H Corporation. Der ses ikke igennem til dette selskabs aktionærer, da selskabet er børsnoteret, jf. selskabsskattelovens § 12 D, stk. 6, 1. pkt.
For H1 ApS er det afgørende, hvorvidt transparensreglen kan anvendes, da der potentielt kan ske overdragelse af 100 % af selskabets aktier fra H6 BV til H7 BV, hvis fusionen gennemføres, og der ikke kan ses igennem til det ultimative moderselskab, H Corporation.
Efter vores opfattelse skal der dog ses igennem til det ultimative moderselskab ved vurdering af ejerskifte. Det er ikke relevant at vurdere, hvorvidt betingelserne i selskabsskattelovens § 12 D, stk. 6, 6. pkt., er opfyldt, da transparensreglen finder anvendelse, uanset om der er tale om en direkte eller indirekte overdragelse, jf. TfS 2000.434 og uanset om der sker overdragelse til et selskab, hvor det ultimative moderselskab ikke har ejet minimum 25 % af aktierne i perioden, hvor underskuddet er opstået og til dette er udnyttet, jf. selskabsskattelovens § 12 D, stk. 6, sidste pkt.
Spørgsmål 1 bør besvares med "Ja".
Spørgsmål 2
I forhold til H2 ApS og H3 ApS sker der en indirekte overdragelse ved de to fusioner.
Baseret på begrundelsen til spørgsmål 1 er det vores opfattelse, at der skal ses igennem til det ultimative moderselskab ved vurdering af ejerskifte. Det er ikke relevant at vurdere, hvorvidt betingelserne i selskabsskattelovens § 12 D, stk. 6, 6. pkt. er opfyldt, da transparensreglen finder anvendelse, uanset om der er tale om en direkte eller indirekte overdragelse, jf. TfS 2000,434, og uanset om der sker overdragelse til et selskab, hvor det ultimative moderselskab ikke har ejet minimum 25 % af aktierne i perioden, hvor underskuddet er opstået og til dette er udnyttet, jf. selskabsskattelovens § 12 D, stk. 6, sidste pkt.
Såfremt transparensreglen ikke skal anvendes, bemærkes det, at der ikke er sket et ejerskifte, da H2 ApS fortsat ejes direkte af H8 BV, og H3 ApS er fortsat ejet 100 % af H2 ApS.
Spørgsmål 2 bør besvares med "Ja".
Skattestyrelsens indstilling og begrundelse
Spørgsmål 1
Det ønskes bekræftet, at de påtænkte fusioner ikke udløser underskudsbegrænsning ifølge selskabsskattelovens § 12 D, stk. 1, for H1 ApS, da det følger af transparensreglen i selskabsskattelovens § 12 D, stk. 5, jf. stk. 6, 5. pkt., at ejerkredsen ikke ændres som følge af fusionerne.
Den første fusion påvirker ikke det direkte ejerskab af H1 ApS, da moderselskabet, H6 BV, er det fortsættende selskab.
Ved den anden fusion sker der en direkte overdragelse af kapitalandelene i H1 ApS fra moderselskabet H6 BV til det fortsættende selskab H7 BV.
Skattestyrelsen bemærker, at der ikke er taget stilling til, om H1 ApS er et tomt selskab, således som dette er defineret i selskabsskattelovens § 12 D, stk. 2, idet rådgiver ikke har stillet spørgsmål om konsekvenserne for underskudsanvendelse efter denne bestemmelse. Skattestyrelsen bemærker, at det har betydning for underskudsbegrænsningens omfang, hvis selskabet anses for tomt, men ligesom efter stk. 1, sker der kun begrænsning af underskud, hvis der er sket et ejerskifte med mere end 50 % ved de påtænkte dispositioner.
Begrundelse
Det følger af selskabsskattelovens § 12 D, stk. 1, at et underskud fra et tidligere indkomstår ikke kan nedbringe den skattepligtige indkomst til et beløb mindre end selskabets positive nettokapitalindtægter, hvis mere end 50 % af selskabskapitalen ved indkomstårets udløb ejes af andre kapitalejere end ved begyndelsen af underskudsåret.
Det følger af selskabsskattelovens § 12 D, stk. 2, at underskudsfremførsel ikke kan ske, hvis selskabet på tidspunktet for ændringen i ejerforholdet til mere end 50 % af selskabskapitalen i det væsentlige er uden økonomisk risiko ved erhvervsmæssig aktivitet, dvs. et tomt selskab. Ved ejerskifte af mere end 50 % af selskabskapitalen i tomme selskaber - som ikke er "skuffeselskaber" - er udgangspunktet derfor, at underskud fortabes.
Efter selskabsskattelovens § 12 D, stk. 5, anvendes begrænsningsreglerne i selskabsskattelovens § 12 D, stk. 1 og 2, også, hvis et underskudsselskab (datterselskab) overdrages ved overdragelse af kapitalandelene i et moderselskab, der er skattepligtigt i Danmark. Ved vurderingen af, om der er sket ejerskifte af mere end 50 % af selskabskapitalen i datterselskabet, ses der derfor igennem selskaber, som ejer mere end 25 % af selskabskapitalen eller stemmerne. I den situation anses ikke moderselskabet, men kapitalejerne i moderselskabet for at eje kapitalandelene. Hvis moderselskabet igen ejes af et andet selskab, er det ejerforholdene i dette selskab, der er afgørende.
Efter selskabsskattelovens § 12 D, stk. 6, 5. pkt., finder selskabsskattelovens § 12 D, stk. 5, også anvendelse, når et ikke-børsnoteret moderselskab, har hjemsted i en stat, med hvilken Danmark har indgået en dobbeltbeskatningsoverenskomst, i Grønland eller på Færøerne, eller i et land inden for Den Europæiske Union. Det vil sige, at det udenlandske moderselskabs kapitalejere skal anses for ejere af det danske datterselskab ved afgørelsen af, om der er sket et ejerskifte i selskabet på mere end 50 %.
Det gælder efter selskabsskattelovens § 12 D, stk. 6, 6. pkt. dog kun, hvis kapitalandelene i det danske datterselskab mellem begyndelsen af underskudsåret og afslutningen af det indkomstår, hvor underskuddet ønsket fradraget, er overdraget til enten moderselskabet efter 5. pkt. eller et andet datterselskab, hvori moderselskabet direkte eller indirekte ejer mindst 25 % af aktiekapitalen.
Afgørende for, om der skal ske underskudsbegrænsning i det danske datterselskab, er således, om kredsen af kapitalejere i det udenlandske moderselskab, der skal anses for at være ejer af det danske datterselskab, ændres med mere end 50 %.
Der skal derfor tages stilling til, om betingelserne for at anvende transparensreglen i selskabsskattelovens § 12 D, stk. 5, jfr. stk. 6, 5. pkt. er opfyldt, således at der ses igennem de fusionerende selskaber ved vurderingen af, om de påtænkte fusioner medfører underskudsbegrænsning efter selskabsskattelovens § 12 D, stk. 1.
Det er oplyst, at H Corporation har været det ultimative moderselskab for de helejede danske og hollandske selskaber siden begyndelsen af underskudsåret.
H1 ApS er både før og efter den første fusion 100 % ejet af H6 BV. I forbindelse med den anden fusion overgår ejerskabet til det indskydende selskabs moderselskab H7 BV. Ved den anden fusion overdrages kapitalandelene i H1 ApS således fra et datterselskab til et andet datterselskab.
Når ejerkredsen skal opgøres i relation til selskabsskattelovens § 12 D, stk. 1, jf. stk. 5, jf. stk. 6, 5. og 6. pkt., skydes både det umiddelbare moderselskab - oprindelig H6 BV, og ved den anden fusion H7 BV - og dets kapitalejere derfor ud som kapitalejere. Herefter anses det ultimative moderselskab H Corporation, der er børsnoteret, for at være kapitalejer i H1 ApS.
Idet H Corporation (US) anses som kapitalejer i H1 ApS både før og efter de påtænkte fusioner, finder bestemmelserne om underskudsbegrænsning i selskabsskattelovens § 12 D, stk. 1, ikke anvendelse.
Ejerforholdet til H1 ApS påvirkes ikke af den første fusion. Det forhold, at H1 ApS´ moderselskab og dettes moderselskab efterfølgende fusionerer, ændrer heller ikke på, at H Corporation (US) både før og efter omstruktureringen anses som kapitalejer i H1 ApS i relation til selskabsskattelovens § 12 D, stk. 1, jf. § 12 D, stk. 5, jf. stk. 6, 5. og 6. pkt. Se tilsvarende TfS 2000, 434.LR.
Indstilling
Skattestyrelsen indstiller, at spørgsmål 1 besvares med "Ja".
Spørgsmål 2
Det ønskes bekræftet, at de påtænkte fusioner ikke udløser underskudsbegrænsning ifølge selskabsskattelovens § 12 D, stk. 1, for H2 ApS og H3 ApS, da det følger af transparensreglen i selskabsskattelovens § 12 D, stk. 5, jf. stk. 6, 5. pkt., at ejerkredsen ikke ændres som følge af fusionerne. De påtænkte fusioner indebærer en indirekte overdragelse af de danske selskaber.
Skattestyrelsen bemærker, at der ikke er taget stilling til, om H2 ApS og H3 ApS er tomme selskaber, således som dette er defineret i selskabsskattelovens § 12 D, stk. 2, idet rådgiver ikke har stillet spørgsmål om konsekvenserne for underskudsanvendelse efter denne bestemmelse. Skattestyrelsen bemærker, at det har betydning for underskudsbegrænsningens omfang, hvis selskabet anses for tomt, men ligesom efter stk. 1, sker der kun begrænsning af underskud, hvis der er sket et ejerskifte med mere end 50 % ved de påtænkte dispositioner.
Begrundelse
Der skal derfor tages stilling til, om transparensreglen i selskabsskattelovens § 12 D, stk. 5, jfr. stk. 6, 5. pkt. finder anvendelse ved vurderingen af, om de påtænkte fusioner medfører underskudsbegrænsning efter selskabsskattelovens § 12 D, stk. 1.
Af de grunde som er anført under spørgsmål 1, finder Skattestyrelsen, at transparensreglen finder anvendelse.
Idet H Corporation (US) anses som kapitalejer i de danske selskaber både før og efter de påtænkte fusioner, finder bestemmelsen om underskudsbegrænsning i selskabsskattelovens § 12 D, stk. 1, ikke anvendelse.
Indstilling
Skattestyrelsen indstiller, at spørgsmål 2 besvares med "Ja".
Skatterådets afgørelse og begrundelse
Lovgrundlag, forarbejder og praksis
Spørgsmål 1
Lovgrundlag
Selskabsskattelovens § 12 D
Stk. 1. Hvis mere end 50 pct. af aktiekapitalen i et selskab eller andelene i en forening omfattet af § 1, stk. 1, nr. 1, 2 eller 4, eller § 2, stk. 1, litra a, ved indkomstårets udløb ejes af andre aktionærer eller deltagere end ved begyndelsen af et tidligere indkomstår, hvori den skattepligtige indkomst udviste underskud, kan underskuddet ikke nedbringe den skattepligtige indkomst til et beløb mindre end selskabets positive nettokapitalindtægter, jf. stk. 3, med tillæg af indkomst fra udlejning af afskrivningsberettigede driftsmidler og skibe. Tilsvarende gælder, hvis andre aktionærer eller deltagere ved indkomstårets udløb end ved begyndelsen af underskudsåret råder over mere end 50 pct. af den samlede stemmeværdi.
Stk. 2. Ved ændring af ejerkredsen som nævnt i stk. 1, 1. pkt., eller ændring af stemmeværdien som nævnt i stk. 1, 2. pkt., kan underskuddet endvidere ikke nedbringe den skattepligtige indkomst, hvis selskabet eller foreningen på tidspunktet for ændring i ejerforhold til kapitalandele eller andele eller for ændring af råden over stemmeværdien i det væsentlige er uden økonomisk risiko ved erhvervsmæssig aktivitet eller ved erhvervsmæssig aktivitet i et eller flere datterselskaber, hvori selskabet ejer mindst 25 pct. af aktiekapitalen. 1. pkt. finder dog ikke anvendelse, hvis selskabet eller foreningen fra stiftelsen og indtil tidspunktet for ændring i ejerforhold til kapitalandele eller andele eller for ændring af råden over stemmeværdien ikke har drevet erhvervsmæssig virksomhed.
(…)
Stk. 5. Hvis et selskab eller en forening omfattet af § 1, stk. 1, nr. 1, 2 eller 4, eller § 2, stk. 1, litra a, ejer 25 pct. eller derover (moderselskabet eller moderforeningen) af aktiekapitalen i et andet selskab (datterselskabet) eller af andele i en anden forening (datterforening), anses ikke moderselskabet eller moderforeningen, men aktionærerne i moderselskabet eller deltagerne i moderforeningen ved anvendelsen af stk. 1 og 2 for at eje aktierne i datterselskabet eller andelene i datterforeningen efter deres forholdsmæssige andel af moderselskabets aktiekapital eller af moderforeningens andel.
Stk. 6. Stk. 5 gælder ikke for moderselskaber, hvis aktier er optaget til handel på et reguleret marked. Et moderselskab, hvis aktier er blevet optaget til handel på et reguleret marked mellem begyndelsen af underskudsåret og afslutningen af det indkomstår, hvori underskuddet ønskes fradraget, kan dog med fremtidig virkning vælge at anvende reglerne i stk. 5, hvis aktierne i moderselskabet er noteret på navn. Hvis aktierne i et moderselskab i samme periode som nævnt i 2. pkt. ophører med at være optaget til handel på et reguleret marked, anses dette ikke for et ejerskifte ved anvendelse af stk. 1 og 2. Ved en aktieombytning, hvor et selskabs ejerkreds efter 1. pkt. skifter fra aktionærerne i et selskab, hvis aktier ikke er optaget til handel på et reguleret marked, til et selskab, hvis aktier er optaget til handel på et reguleret marked, kan sidstnævnte selskab med fremtidig virkning vælge at anvende reglerne i stk. 5, hvis aktierne er noteret på navn. Stk. 5 finder tilsvarende anvendelse for moderselskaber, hvis aktier ikke er optaget til handel på et reguleret marked, og moderforeninger, der har hjemsted i en stat, med hvilken Danmark har indgået en dobbeltbeskatningsoverenskomst, Grønland eller Færøerne eller i et land inden for Den Europæiske Union. Det gælder dog kun, hvis ejerandele i datterselskabet mellem begyndelsen af underskudsåret og afslutningen af det indkomstår, hvori underskuddet ønskes fradraget, er overdraget til enten moderselskabet efter 5. pkt. eller et andet datterselskab, hvori moderselskabet i den nævnte periode ejer mindst 25 pct. af ejerandele. 5. og 6. pkt. finder tilsvarende anvendelse for foreninger. Hvis et moderselskab eller en moderforening mellem begyndelsen af underskudsåret og afslutningen af det indkomstår, hvori underskuddet ønskes fradraget, har nedbragt sin ejerandel til mindre end 25 pct. eller forhøjet sin ejerandel til 25 pct. eller derover, anvendes reglerne i stk. 5 ved afgørelsen af, om der er sket ejerskifte efter stk. 1 og 2. (…)
Forarbejder
Betænkning 1995-1996.1.117
"Reglerne om begrænsning af underskud i ligningslovens § 15, stk. 7, gælder for selskaber m.v., der er omfattet af selskabsskattelovens § 1, stk. 1, nr. 1, 2 eller 4. Efter ligningslovens § 15, stk. 9, nr. 1, finder underskudsbegrænsningsreglerne i § 15, stk. 7 og 8, ikke anvendelse på selskaber, hvis aktier er børsnoterede.
Efter ligningslovens § 15, stk. 10, gælder, at såfremt et selskab omfattet af selskabsskattelovens § 1, stk. 1, nr. 1, 2 eller 4, ejer 25 pct. eller derover af aktiekapitalen i et andet selskab, anses ikke moderselskabet, men aktionærerne m.v. i moderselskabet for at eje aktierne m.v. i datterselskabet efter deres forholdsmæssige andel af moderselskabets aktiekapital. Tilsvarende anses aktionærerne i moderselskabet for at råde over stemmeværdien i datterselskabet efter deres forholdsmæssige andel af stemmeværdien i moderselskabet. Hvis moderselskabet igen ejes af et andet moderselskab, er det aktionærforholdene i dette selskab, der er afgørende. Reglen gælder ikke for moderselskaber, hvis aktier er børsnoterede.
Det er efter ligningslovens § 15, stk. 10, således kun her i landet hjemmehørende og indregistrerede moderselskaber, for hvilke der »ses igennem« til aktionærerne i moderselskabet ved afgørelsen af, hvem der efter ligningslovens § 15, stk. 7, skal anses for at være aktionærer i det danske selskab.
Der ses dermed ikke igennem til aktionærer i udenlandske ikkebørsnoterede moderselskaber og i øvrigt heller ikke til aktionærer i udenlandske børsnoterede moderselskaber.
Dette indebærer, at der i en udenlandsk ejet koncern i visse tilfælde skal ske underskudsbegrænsning i et dansk datterselskab, medens der i det tilfælde, hvor der er tale om en danskejet koncern, ikke skal ske underskudsbegrænsning. Der vil ske underskudsbegrænsning i følgende tilfælde: Et dansk datterselskab har et udenlandsk moderselskab som ejer, der igen ejes af et andet moderselskab (»topmoderselskab«). Hvis aktiekapitalen i det danske datterselskab overdrages til topmoderselskabet eller til et andet datterselskab ejet af topmoderselskabet, skal underskudsbegrænsningsreglerne finde anvendelse for det danske datterselskab. Datterselskabet anses i relation til underskudsbegrænsningsreglerne i ligningslovens § 15, stk. 7, for at have fået ændret ejerkredsen med mere end 50 pct. (her 100 pct.).
Hvis moderselskaberne i stedet er danske, ses der efter ligningslovens § 15, stk. 10, igennem til aktionærerne i disse. I den konkrete situation ville der kun ske underskudsbegrænsning i datterselskabet, hvis aktionærkredsen i det danske topmoderselskab er ændret med mere end 50 pct. i den relevante periode.
Som altovervejende hovedregel indeholder Danmarks dobbeltbeskatningsoverenskomster en bestemmelse, der medfører, at et dansk selskab, der helt eller delvist er ejet af et udenlandsk selskab, ikke må behandles skattemæssigt mere byrdefuldt, end et andet dansk ejet selskab ville blive behandlet i samme situation. Nugældende regler er næppe heller forenelige med EU-retten.
Det foreslås at fjerne det diskriminerende element på dette punkt i bestemmelsen.
Det foreslås derfor, at reglerne i ligningslovens § 15, stk. 10, 1. pkt., - som udgangspunkt - skal finde tilsvarende anvendelse, når et ikke-børsnoteret selskab har hjemsted i en stat, med hvilken Danmark har indgået en dobbeltbeskatningsoverenskomst, Grønland eller Færøerne, eller i et land inden for Den Europæiske Union. Det vil sige, at når et udenlandsk ikke-børsnoteret selskab ejer mere end 25 pct. af aktiekapitalen i et dansk selskab, skal det udenlandske selskabs aktionærer anses for at være ejere af det danske datterselskab ved afgørelsen, om der i denne forbindelse er sket et ejerskifte i selskabet på mere end 50 pct.
Efter ændringsforslaget skal dette dog kun gælde, såfremt ejerandelene i det danske datterselskab mellem begyndelsen af underskudsåret og afslutningen af det indkomstår, hvori datterselskabet ønsker at fratrække et fremført underskud, er overdraget til enten det moderselskab, hvis aktionærer der ses igennem til, eller et andet datterselskab, hvori moderselskabet direkte eller indirekte ejer mindst 25 pct. af ejerandelene.
De foreslåede regler skal finde tilsvarende anvendelse ved overdragelse af andele i foreninger.
Afgørende for, om der efter ændringsforslaget, i det tilfælde, hvor der ses igennem til aktionærer i det udenlandske moderselskab, skal ske underskudsbegrænsning i det danske datterselskab, er således, om aktionærerne i det udenlandske selskab, der skal anses for at være ejere af datterselskabet efter ligningslovens § 15, stk. 7, er ændret med mere end 50 pct. mellem begyndelsen af datterselskabets underskudsår og det indkomstår, hvori datterselskabet ønsker at fratrække et fremført underskud.
Praksis
TfS 2000, 434.LR
Sagen omhandlede Selskab A A/S, der var datterselskab af B. Selskab A A/S anmodede Ligningsrådet om at tage stilling til, om det udenlandske koncernmoderselskabet E's salg af aktierne i dets udenlandske datterselskab B, til dets andet datterselskab C ved selskab C's efterfølgende fusion med sit datterselskab D havde medført, at 50 pct. eller mere af aktierne i selskab A A/S havde skiftet ejer. Hvis der ved salget og den efterfølgende fusion var sket et ejerskifte på 50 pct. eller mere af aktierne i A, ville konsekvensen være, at der skulle ske underskudsbegrænsning af ellers fremførselsberettigede underskud ved fusionen.
Det var Ligningsrådets opfattelse, at det afgørende for, om der ville indtræde underskudsbegrænsning eller ej, var en fortolkning af transparensreglen i ligningslovens § 15, stk. 10.
Ligningsrådet lagde til grund, at A´s udenlandske moderselskab B, var et selskab med begrænset ansvar svarende til definitionen på et dansk selskab omfattet af selskabsskattelovens § 1, stk. 1, nr. 2. Ligningslovens § 15, stk. 10, 1. pkt. kunne derfor finde anvendelse.
Ligningslovens § 15, stk. 10, 6. pkt., sidestillede udenlandske ikke-børsnoterede moderselskaber med danske selskaber omfattet af selskabsskattelovens § 1, stk. 1, nr. 1, 2 eller 4, hvis de havde hjemsted i en stat, som Danmark havde indgået dobbeltbeskatningsoverenskomst med. E havde hjemsted i en sådan stat.
Anvendelse af ligningslovens § 15, stk. 10, 1. pkt., forudsatte, at ejerandelen i selskab A A/S mellem begyndelsen af underskudsåret og afslutningen af det indkomstår, hvor underskuddet ønskedes fradraget var overdraget enten til moderselskabet efter § 15, stk. 10, 6. pkt. eller til et andet selskab, hvori moderselskabet ejede mindst 25 % af ejerandelene, jf. ligningslovens § 15, stk. 10, 7. pkt., jf. 6. pkt.
Ligningsrådet anførte, at "Henvisningen i § 15, stk. 10, 6. pkt. til stk.10, 1. pkt. betyder, at der ved denne vurdering af, om der er sket overdragelse af ejerandele på 50 % eller mere, skulle ses på, om ejerandelene i A A/S var overdraget til den ultimative aktionær eller til et selskab, hvori den ultimative aktionær ejede mindst 25 % af ejerandelene."
Ligningsrådet anførte videre, at en anvendelse af transparensreglen i ligningslovens § 15, stk. 10, 6. pkt., jf. 1. pkt. altid ville føre til den ultimative aktionær.
Ligningsrådet fandt derefter ikke, at der var sket et ejerskifte på 50 pct. af kapitalen i A A/S ved salget af aktierne i B til C og C's fusion med D.
Sagen vedrørte en danskejet koncern. Spørger ønskede bekræftet, at M ApS ikke var omfattet af underskudsbegrænsningsreglen i selskabsskattelovens § 12 D, stk. 1 og 2, ved en overdragelse af 97 % af anparterne fra selskabet N A/S til O A/S. M ApS var et ikke børsnoteret selskab uden erhvervsmæssig aktivitet på overdragelsestidspunktet og skulle derfor anses for et tomt selskab.
Skatterådet bekræftede, at der ikke skete ejerskifte eller ændring af råden af stemmerettigheder med mere end 50 pct. med den påtænkte disposition, og at der dermed ikke ville ske underskudsbegrænsning efter selskabsskattelovens § 12 D, stk. 1 og 2.
Skatterådet fandt, at en fortolkning af transparensreglen i selskabsskattelovens § 12 D, stk. 5, og stk. 6, sidste pkt. var afgørende for, om der ville indtræde underskudsbegrænsning eller ej. Ejerskifte skulle derfor måles i forhold til aktionærkredsen, A og B, selvom N A/S kom til at eje mindre end 25 pct. (3 pct.).
Skatterådet henviste i begrundelsen til, at det fremgik af bemærkningerne til selskabsskattelovens § 12 D, stk. 6, sidste pkt., i L 110 af 13. december 2006, at der alene skulle ske underskudsbegrænsning, hvis der var tale om et reelt ejerskifte.
Selskabet H8 ApS var et tomt selskab med underskud, som både før og efter de påtænkte fusioner var 100 % ejet af H4 ApS, som var ejet med 33,3% af henholdsvis H1 ApS, H2 ApS og H3 ApS, der igen var ejet 100 % af henholdsvis AA, AB og AJ (personlige aktionærer).
Skatterådet anførte, at når ejerkredsen skal opgøres i relation til selskabsskattelovens § 12 D, stk. 1, jf. stk. 5 skydes både moderselskabet (H4 ApS) og dets aktionærer (H1 ApS, H2 ApS og H3 ApS) ud som aktionærer. Herefter ansås de personlige aktionærer AA, AB og AJ for at være aktionærer i H8 ApS.
Idet AA, AB og AJ ansås som aktionærer i H8 ApS både før og efter de påtænkte fusioner fandt underskudsbegrænsningen i selskabsskattelovens § 12 D ikke anvendelse.
Det forhold, at der skete fusion af H8 ApS´s moderselskab og dettes moderselskaber ændrede ikke på, at AA, AB og AJ både før og efter omstruktureringen ansås som aktionærer i H8 ApS i relation til selskabsskattelovens § 12 D, stk. 1, jf. stk. 5, jf. TfS2000,434.
Spørgsmål 2
Lovgrundlag
Se spørgsmål 1.
Forarbejder
Se spørgsmål 1.
Praksis
Se spørgsmål 1.